Research Project Descriptions

 Commitment

Mutual Cyclical Growth

Accommodation Typology

Michelangelo Phenomenon 

Research Overview

Much of Professor Rusbult’s work was inspired by Interdependence Theory (Kelley & Thibaut, 1978; Thibaut & Kelley, 1959). Rusbult believed that human experience is inherently interpersonal and was committed to establishing a truly social psychology, taking into account interaction partners’ motives and behaviors and the social context in which they interact. Most of Rusbult’s work examined motivation and behavior in close relationships. Below are brief descriptions of her major lines of research.

Commitment

Most models of relationship processes and stability assume that satisfaction (love, positive affect, attraction) is the primary predictor of the decision to continue or end the relationship. Rusbult’s investment model extends such “feel good” models by emphasizing the centrality of commitment to breakup decisions and to a broad array of major relationship processes.

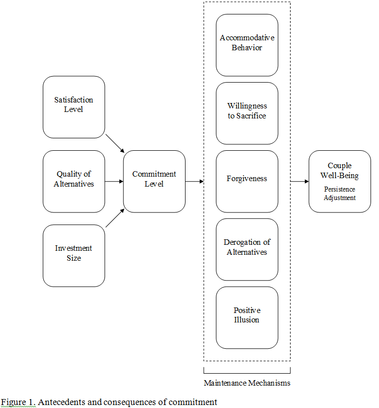
Commitment embodies one’s history of interdependence, guides present behavior, and shapes goals for the future. Commitment is defined as the sense of allegiance individuals develop toward the objects of their dependence, including: (a) intent to persist; (b) psychological attachment to the partner; and (c) long-term orientation toward the relationship. Commitment in turn powerfully predicts tendencies to persist in a relationship and relationship well-being. Rusbult developed a comprehensive model of commitment, describing both its antecedents and consequences (see Figure 1).

Antecedents: The Investment Model of Commitment

Commitment arises due to dependence on one's relationships, or the degree to which a person ‘needs’ a relationship. Dependence is based on: (a) satisfaction with the relationship and gratification of important needs; (b) lack of alternative relationships in which a person’s most important needs could be met; and (c) investment of important resources, including time and effort, shared friendship network, and material possessions. In Rusbult's model, as in Interdependence Theory more generally, dependence is conceptualized as a healthy reliance on the other; it does not have the negative connotations that are sometimes associated with the term.

Consequences

Relationship Maintenance Mechanisms: Rusbult believed that commitment plays a vital role in a process termed “transformation of motivation,” which refers to the motivational shift whereby an individual comes to react to delicate situations for the relationship not on the basis of direct self-interest, but on the basis of broader considerations (e.g., long-term goals, personal values, concern with the partner’s well-being). Thus, committed people are willing to enact prosocial behaviors in many sorts of delicate situations – to exert effort and endure cost for their relationships, departing from immediate self-interests for the good of the relationship. Rusbult and her colleagues examined various relationship maintenance mechanisms, including (a) tendencies to accommodate rather than retaliate when a partner behaves poorly, (b) willingness to sacrifice for the good of a partner and relationship, (c) forgiveness of partner acts of betrayal, (d) inclinations to derogate or drive away tempting alternatives, and (e) positive illusions, or tendencies to regard one's relationship as better than (and not as bad as) other relationships. These relationship maintenance mechanisms, in turn, promote couple well-being, operationalized in terms of both relationship persistence and relationship adjustment.

Mutual Cyclical Growth

Rusbult and her colleagues believed that pro-relationship motives and relationship behavior can feed back on each other in a virtuous circle. They developed a model of mutual cyclical growth, outlining how two individuals’ pro-relationship motives and behavior toward each other promote relationship health and vitality. For example, A’s relationship dependence (high satisfaction, high investments, low perceived quality of alternatives) yields strong commitment, which in turn promotes prosocial behaviors. When B observes these prosocial behaviors, his or her trust is strengthened, which yields increased dependence and stronger commitment, which bolsters the willingness to engage in his or her own prosocial behaviors, and the process begins anew (see Figure 2). The process of mutual cyclical growth yields tendencies toward mutuality (i.e., equivalent commitment on the part of the two partners), which in turn reduces each partner’s vulnerability and the probability of exploitative behavior.

Accommodation Typology

Rusbult believed that understanding what distinguishes satisfying from dissatisfying relationships may be a simple matter of understanding how partners respond to each other's less-than-virtuous behavior. Building upon Hirschman’s (1970) discussion of reactions to decline in firm, organizations, and states, Rusbult and her colleagues have advanced the “exit, voice, loyalty, and neglect typology” to map the domain of behavioral options available to relationship partners. The two key dimensions of the typology concern whether a specific behavior is (a) constructive versus destructive, and (b) active versus passive with regard to the issue at hand; the two dimensions form the basis of the 4 behavioral options (see Figure 3): Voice and loyalty are constructive, positive, and optimistic in regard to the relationship’s future, while exit and neglect are more destructive. In addition, exit and voice are active behaviors, while loyalty and neglect are relatively more passive. Typically, Rusbult and her colleagues have used this typology to understand responses to dissatisfaction (e.g., committed couples are more likely accommodate constructively and less likely to engage in destructive behaviors in response to rude partner behaviors). However, the typology has been adopted by other researchers to examine other diagnostic interpersonal situations (e.g., how individuals respond to their partner’s to positive news; Gable, Reis, Impett, & Asher, 2004).

Michelangelo Phenomenon

Rusbult also believed that human dispositions, values, and behavioral tendencies are fashioned at least in part by interpersonal experience, with close relationship partners exerting the most powerful influence. Just as the renowned renaissance sculptor Michelangelo chipped away at blocks of stone to reveal the ideal form slumbering in the stone, partners sculpt one another’s dispositions, motives, and behavioral tendencies to allow each person’s ideal self to emerge. Of course, some partners bring out the best in each other and other partners bring out the worst. The key to the model lies in partner affirmation, or partner perceptions and behaviors that are congruent with the self’s ideals and goals. As a result of the manner in which partners perceive and behave toward each other, each person tends to enjoy greater versus lesser success at attaining his or her ideal self goals. Partner affirmation and self movement toward the ideal are associated with enhanced personal well-being and couple well-being (see Figure 4).

For a description of how Rusbult herself served as a Michelangelo figure to her students and collaborators, click here.